Skip to main navigation
Skip to content
Skip to footer
Информатор
Пријави проблем
Facebook
Instagram
Почетна
Вести
О нама
Делатност
Расадник
Заштита Биља
Дендролгија
Компостирање
Цвећарска производња
Туризам и угоститељство
Штранд
Пристан
Услуге
Пројектовање и извиђење радова (пословни амбијент)
Пројектовање и извиђење радова (породични амбијент)
Столарска радионица
Центар за сузбијање амброзије
О амброзији
Актуелности
Историјат
Структура зеленила
Органи предузећа
Руководство
Јавне набавке
Јавне набавке у току
Планови Јавних набавки
Акта Јавних набавки
Архива јавних набавки
Документи
Општа акта
Списак прописа
Заштита података о личности
Пословни подаци
Основни подаци
Програми пословања
Годишњи извештаји
Тромесечни извештаји
Извештаји независног ревизора
Најчешћа питања
Корисни линкови
Контакт
Ћ
Л
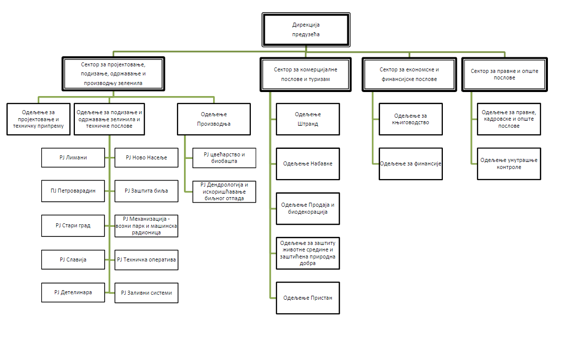
Организациона структура